今天给大家分享山寨iphone5的内容,其中也会对山寨iphone5进行扩展,如果能碰巧解决你的问题,别忘了关注本站,现在开始吧!本文目录一览: 1、山寨版iphone5怎么刷? 2、山寨iphone5怎么把图标放到桌面上有没有哪位兄弟知到哦 3、山寨iPhone5裸机内存低才250K、收飞信都收不了怎么办 4、想买个iphone5真假怎么分辨?来点直接点的.最好确认的办法 5、苹果5怎么辨别原装…
柠檬zyz
2026-04-13 08:35:49
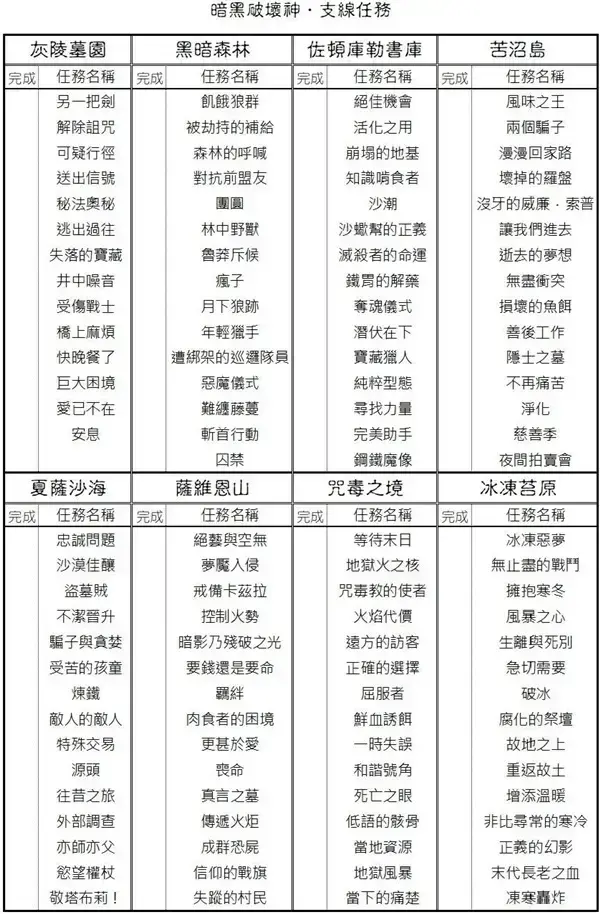
暗黑不朽游戏很多朋友都在玩,有很多关于游戏的疑问。许多朋友问边肖每个地图边任务的位置。这个策略是为了解决朋友的问题而特别准备的。具体策略如下。
惠陵园

黑暗的树林

敦库勒栈

久沼岛

海霞莎莎

萨温山

毒药的诅咒

冰冻苔原

辅助任务表单
