今天给大家分享9377烈火战神的内容,其中也会对9377烈火战神进行扩展,如果能碰巧解决你的问题,别忘了关注本站,现在开始吧!本文目录一览: 1、烈火战神法师简介 2、烈火战神道士升级攻略 3、烈火战神九天冰宫副本 4、烈火战神道士简介 5、烈火战神英雄烈火战神英雄的选择 6、烈火战神道士职业选择攻略 烈火战神法师简介 1、烈火战神法师,作为一款在37wan、67195k、9377和49you56…
柠檬zyz
2026-04-12 03:35:50
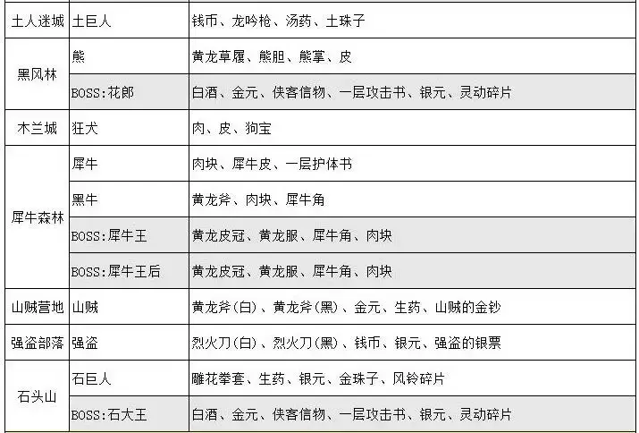
侠义回忆录游戏中的很多素材都有自己的作用,只有对应的怪物才能产生。玩家可以做副本,打怪物炸材料和装备。接下来我们就来看看侠义回忆录怪兽掉表分享一下吧!






侠客回忆录,包码,大全2022分享